Les options et les dispositifs particuliers de l’établissement
Mis à jour le samedi 14 mars 2026
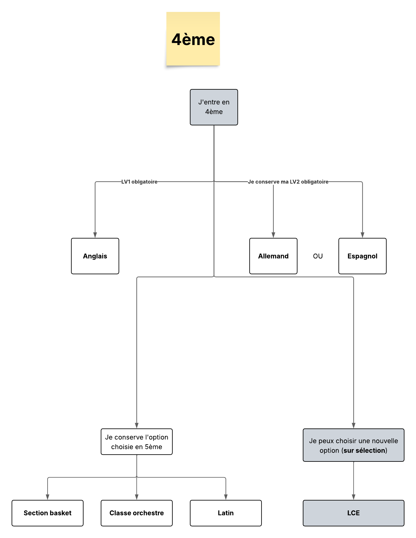
Dès la 6e, le collège Les Toupets propose aux élèves une option bilangue allemand (3h d’anglais/3h d’allemand) ainsi qu’une section sportive basket (3h).
Au niveau 5e, les élèves peuvent s’inscrire dans le dispositif de la classe orchestre (2h avec prêt gratuit d’instrument), ou sur l’option latin (2h).
A partir de la 4e, les élèves motivés par la culture anglophone peuvent s’inscrire en section européenne anglais- LCE (2h).
Sur le niveau 3e, un dispositif d’aide à l’orientation basé sur un accompagnement personnalisé, est proposé aux élèves intéressés par les filières professionnelles.
Sur la pause méridienne, des animateurs de la ville de Vauréal proposent des activités en intérieur et en extérieur deux fois par semaine. Les élèves peuvent aussi s’inscrire à des clubs éducatifs variés basés au CDI, notamment le club nature et le club arts plastiques.
Agenda
Dans la même rubrique
Forum des métiers : 2ème édition
Le 17 décembre 2026, le collège a reçu pour son 2ème Forum des métiers des professionnels du monde (...)
15 mars 2026
Journée nationale de la Laïcité
Comme chaque année le collège organise des ateliers pour la Journée nationale de la Laïcité
15 mars 2026
Visite virtuelle du collège - ESCAPE GAME
Visite virtuelle du collège - ENTRÉE GRATUITE (mais attention ! il faudra pouvoir ressortir...)
14 mars 2026







